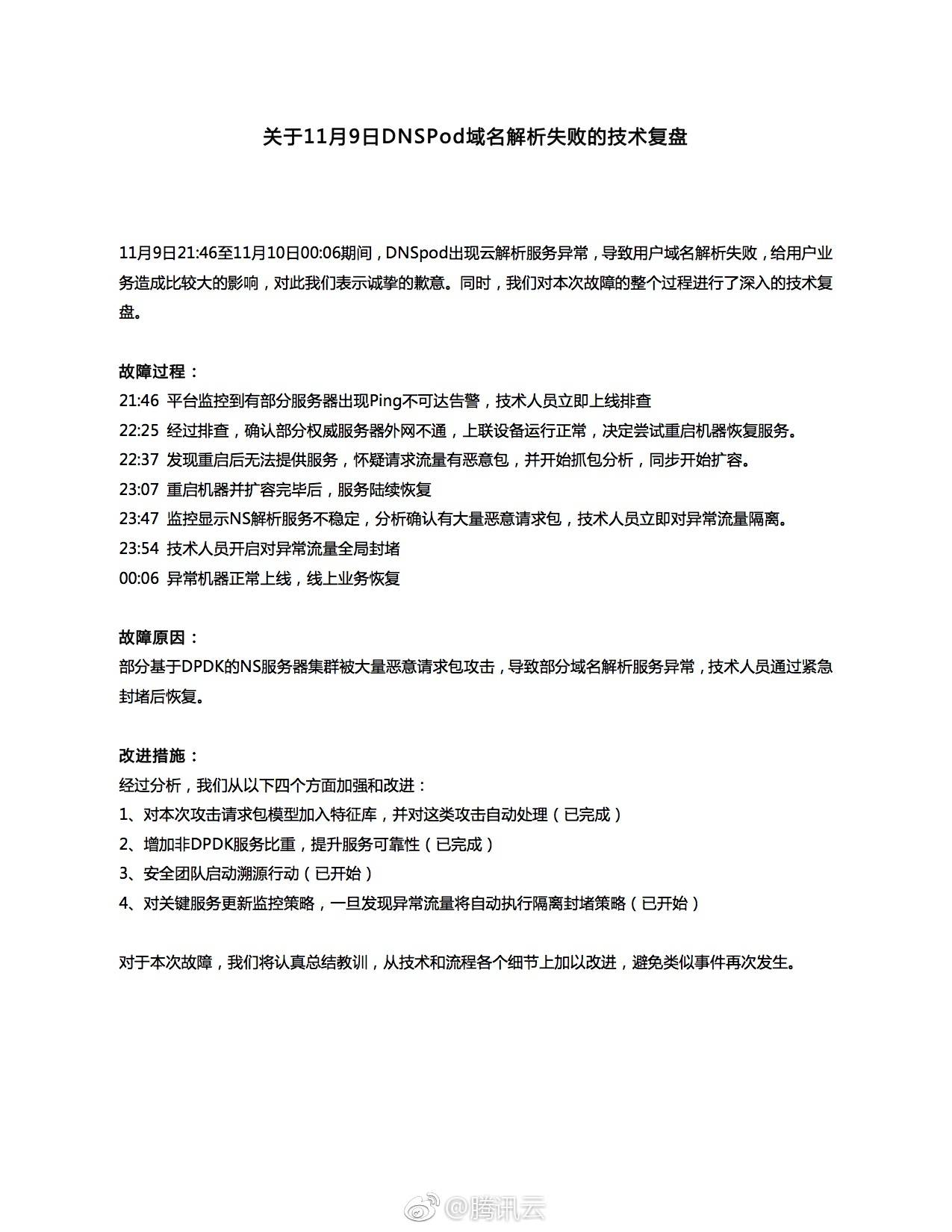
11月9日是什么大日子?今天是互联网加班日。此前,各大电商都开始加班备战双十一。后来,一些程序员加班加点,为一大波网站崩溃做准备。
昨天上午,不少网友反映,百度网站似乎崩溃了,手机端和网页都打不开。针对此事,百度官方微博昨天下午也做出了回应,称是由于运营商DNS问题,影响了北京部分联通网络用户的正常访问。经双方紧急处理,相关问题已得到解决。

然而,晚上的铃声响起,不是叫你去睡觉,而是叫你继续加班。原来,国内最大的DNS解析服务商和域名托管服务商DNSPod昨晚开始出现故障,导致国内大量网站出现访问问题。


DNSPod于2011年被腾讯收购。收购后,DNSPod保持独立运营。目前,腾讯云官方已于上午做出回应。

要知道,这样的事件绝对不是第一次了。 2016年10月,美国DNS提供商Dyn遭遇大规模DDoS(分布式拒绝服务)攻击,影响了当时许多使用Dyn服务的顶级厂商的服务。 Twitter甚至出现近24小时零访问的情况。仅仅一个多月后,同样的故障再次发生。同年12月7日下午,阿里云多次发布公告称,因突发大流量攻击,阿里云域名解析出现服务异常。
各种相关事件仍在发生。域名安全问题是常见且有害的,它们无时无刻不在发生在我们身边。遗憾的是,域名解析安全并没有得到国内企业足够的重视。
DNS服务中断造成了多大损失?调查显示,一旦DNS服务中断,在这三个小时的中断时间里,各厂商估计损失了数千万。几个月前,亚马逊遭遇了20 分钟的宕机,估计损失了300 万美元。据IDC 称,一次网络中断可能会给企业造成82,200 至256,000 美元的损失。
DDoS 攻击已成为主要威胁,甚至过去不受欢迎的小型企业现在也面临DDoS 攻击的威胁。据Verisign 称,去年的攻击增加了75%。随着网络安全越来越受到关注,安全威胁频发,启用备份DNS服务可以保证网站100%正常运行,提高网站性能。
为什么要使用多个DNS 提供商?就像DNS 托管提供商Dyn 之前受到攻击(有史以来最严重的攻击)一样,它摧毁了Netflix、GitHub、Reddit、Twitter、Airbnb、Amazon 等。主要互联网巨头的倒闭引起了媒体的关注,而这些后果是由于他们的所有服务都依赖于Dyn 的DNS 基础设施。因此,当Dyn 宕机时,他们的大部分网络也宕机了。请记住,数百万人在几个小时内无法访问运行这些服务的服务器。我国类似的相关事件已经发生过很多起。
一方面,目前一些企业没有域名安全保护意识,从未购买或使用过相关产品。另一方面,大多数企业认为购买DNS域名解析安全防护就足以抵御风险,但现实却是打脸。唯一的DNS 服务提供商中断事件使其非常容易受到攻击。网络断线、宕机接踵而至,让人痛哭不已,随后给企业造成了惨重损失。
调查结果显示,Dyn遭受攻击时,启用备份DNS服务商的网站在攻击过程中仍可正常访问。


上图为事件发生后Twitter和Etsy的DNS记录。从图中可以看出,Twitter当时只使用了Dyn的服务,而美国知名购物网站Etsy在事件发生后的DNS记录显示其使用了两家公司的DNS服务,因此并没有造成深度影响。
攻击发生一个月后,专家对Alexa列表(Alexa是一个发布网站世界排名的网站)上的100个顶级域名进行了研究。研究发现,只有5% 的顶级供应商只使用一个DNS 服务提供商,并且大多数现在都添加了备用提供商。研究还发现,可能受单个DNS 服务提供商中断影响的域名数量减少了8%。
DNS服务中断后怎么办?目前,托管DNS服务已成为中小企业的首选解决方案。企业每月或每年支付少量费用,将其域名解析托管在一个或多个DNS 服务提供商上。 DNS服务提供商可以提供高级功能来满足最终用户的需求。全球部署的网络资源可以抵御大流量的网络攻击,实时监控网络访问流量,响应网络攻击实时告警,并部署负载均衡,确保解决始终有效。不仅价格便宜,还节省了高昂的开发、人员和基础设施建设成本,还可以根据企业需求进行定制。
面对文章开头提出的问题,大家意识到域名最好使用两个以上的DNS服务商。这不仅是一个灾难恢复计划,也是一个DNS优化计划。通过在两个或多个DNS 提供商之间分发域名解析查询请求,优先响应DNS 查询,提高解析速度,从而减少网站响应时间和加载时间。要知道,仅仅缩短网站加载时间也能提高SEO效果,因为加载时间是衡量SEO的一个因素。
流量全局负载均衡,避免DNS服务器因查询流量过大而无法响应。如果其中一个DNS提供商不可用,解析查询请求将自动转发到其他可用的DNS提供商,以保证服务的稳定性,并最大限度地减少因DNS服务中断而造成的损失。
当需要更改解析记录时,需要同时添加、删除、修改多个DNS服务商两侧的解析记录值。这看起来是不是增加了操作的复杂度?看似复杂,其实很简单!
应该能够在一分钟或更短的时间内解释它!
现在就开始你的计时器吧!开始!无论域名在哪里注册,只需三步即可完成访问:
1、为各DNS服务商添加域名及解析记录;
2、设置域名NS服务器:将域名的ns同时设置到不同DNS服务商的ns组;
3.等待生效!
总结著名的经济学理论“鸡蛋不能放在同一个篮子里”,在安全领域同样适用。也就是说,寻找备用DNS服务商是目前最有效的方法。如果您的网站或应用程序依赖于当前蓬勃发展的互联网,那么您确实需要花时间了解并投资基础设施安全保护的成本。
我们专注高端建站,小程序开发、软件系统定制开发、BUG修复、物联网开发、各类API接口对接开发等。十余年开发经验,每一个项目承诺做到满意为止,多一次对比,一定让您多一份收获!








































更新时间:2026-04-09 11:05:44
开发经验
17